世界杯小组赛积分一览的真正意义
当屏幕上不断刷新“小组积分榜”的那一刻,很多球迷只是扫一眼名次和分数,却忽略了背后复杂而精彩的逻辑。事实上,世界杯小组赛积分一览不仅仅是一张简单的表格,它浓缩了球队的战略选择、教练的临场应变,甚至左右着整届赛事的走向。理解这份积分榜,不只是为了知道谁出线谁回家,更是洞察现代足球博弈方式的入口。下面就借一次“积分一览”这一视角,系统梳理小组赛的规则、演变和典型案例,让这张看似枯燥的表格变得鲜活、立体。
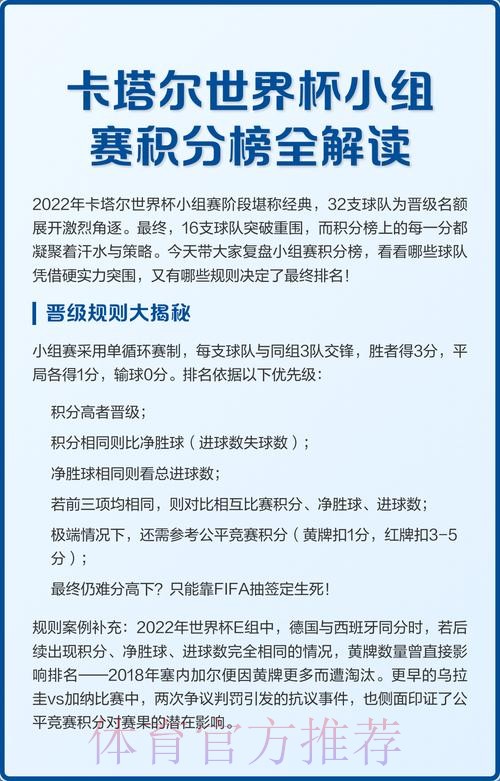
小组赛积分规则表面简单背后精细
世界杯小组赛采用的是最常见的积分制度 赢球三分 打平一分 失利零分 这是所有“世界杯小组赛积分一览”中的核心数据来源。表面看起来规则极为简单 但在此之下却隐藏着众多关键变量。首先是净胜球与进球数 在绝大多数小组中 积分相同几乎是必然出现的情况 此时就要依次比较净胜球 进球数以及相互战绩 等到你看到积分榜上两队同为4分 却因为净胜球差距一球而命运完全不同时 才会真正感受到每一次进攻和防守的价值。

其次是相互交锋记录的权重。很多球迷在看“积分一览”时 只看总积分忽略细则 但在世界杯这样级别的比赛中 相互交锋往往是“隐形决胜局”。举例来说 如果A队和B队同分 同样净胜球 同样进球数 那么往往会直接比较两者之间的比赛结果 这也是为什么有些球队在面对直接竞争对手时宁可冒险一搏也不愿接受平局的原因 因为那一场比赛常常就是隐藏在积分榜背后的“附加赛”。
从积分一览读懂球队战略取舍
很多人打开“世界杯小组赛积分一览” 只是为了看看自己支持的球队排在第几 却忽略了积分走势本身就是一份战略地图。首战的重要性 就是一个典型例子。数据表明 在世界杯历史上 首战取胜的球队小组出线率远高于打平或输球的球队 这也让很多教练在首轮更加保守 稳稳拿下一场胜利 或至少保住一分。你在积分榜上看到的那一分 往往是教练经历无数次“要不要压上进攻”的犹豫后留下的结果。
到了第二轮 积分形势开始分化 “世界杯小组赛积分一览”的意义也随之变化。手握六分的球队会考虑是否轮换阵容 保存体力迎接淘汰赛 而只有一分甚至零分的球队则被迫孤注一掷 他们必须在战术体系和风险之间做出权衡。同一份积分榜 对不同球队的含义完全不同 对领先者来说 是如何合理分配兵力 对落后者来说 则是如何在有限的时间中创造奇迹。
经典小组赛案例积分一览下的命运反转
为了更直观地理解积分榜背后的故事 不妨回顾几个广为人知的案例。曾经有一届世界杯 某夺冠热门球队前两轮只拿到一分 积分榜上一度垫底。当时很多“世界杯小组赛积分一览”分析文章已经开始预测他们出局的可能 但最后一轮 他们大比分战胜对手 而同组的另一场比赛结果恰好出现“冷门” 导致原本积分领先的球队被反超 一夜之间从头名跌出前二。

在那个小组中 不同球队对积分的理解完全不同 也因此造成了命运的巨大反差。领先的球队认为自己只需打平即可出线 于是采用保守战术 然而对手一旦取得领先 这种保守就瞬间变成了束缚。相反 那支看似命悬一线的球队 因为别无退路果断加大进攻火力 反而在高风险中赢得了高回报。这种戏剧性的变化 都可以从最后一轮前后的“小组赛积分一览”对比中清楚看出 同样的四支球队 同样的赛程 却因为一两场比赛的态度差异 出现了截然不同的结局。
积分规则微调如何改变小组赛生态
很多球迷只关心积分榜最终的排名 却很少注意到 积分规则本身一直在微调 每一次调整都会在“世界杯小组赛积分一览”中留下痕迹。最典型的变化就是从早期的两分制到如今的三分制 赢球的价值被显著提高 和局不再像过去那样“安全”。这使得球队在小组赛阶段也不敢一味保守 因为三场比赛只要错失一次进攻良机 就可能在积分层面被对手甩开。
此外 像“公平竞赛分”这样的细则也逐渐被加入到世界杯小组赛积分体系中 当积分 净胜球 进球数 以及相互战绩都完全相同时 黄牌 红牌数量就变成了最后的评判标准。某届世界杯就曾出现过两支球队在上述所有指标都完全相同的极端情况 最终依靠更少的黄牌决定出线权。那一届的小组赛积分一览成了讨论焦点 很多专家指出 当规则下沉到如此细微的层级时 球员每一次“战术犯规”都必须更谨慎 因为那张黄牌不仅影响当场比赛 还可能在几天后 通过积分榜 将整支球队挡在淘汰赛之外。
从数据视角读懂世界杯小组赛积分一览
在大数据逐渐渗透足球世界的今天 “世界杯小组赛积分一览”也不再只是静态结果展示 而是动态分析的一部分。通过对历届小组赛积分数据的统计 可以发现一些颇有价值的规律。例如在大多数世界杯中 积6分几乎是锁定出线的“安全线” 而4分则是最“纠结”的区间 既可能稳稳小组第二 也可能因为净胜球或相互战绩的细微差距惨遭淘汰。这让不少球队在第二轮之后 会把目标明确设定为“确保6分” 而不是仅仅“力争不败”。

与此同时 数据分析也会结合积分走势 对球队状态进行研判。某支球队如果在小组赛中三场比赛都赢得极为艰难 净胜球很少 但最终积9分小组头名 从积分一览的角度看非常完美 然而“含金量”却需要更深入的解析。分析师会进一步拆解射门次数 关键传球 预期进球等指标 判断这支球队在淘汰赛中是否有潜在隐患。相反 有些球队虽然积分一般 但从数据维度看场面优势明显 被视为“潜在黑马”。这些深度解读的起点都是那张看似简单的“世界杯小组赛积分一览”。
球迷视角下的积分一览情绪曲线
从球迷的角度来看 小组赛积分榜往往承载着情绪的剧烈波动。首轮输球时 许多人会对着“世界杯小组赛积分一览”反复计算 出线形势是否还掌握在自己球队手中 第二轮战平之后 又开始研究“如果对方输球 我们赢两球还能不能反超”。积分一览在这里不只是一串数字 而是一种情绪投射 代表着希望 忐忑 甚至是最后一丝不甘。
有意思的是 一些资深球迷已经习惯不被表面名次吓倒 他们更关心的是小组整体格局 比如强弱分布 是否出现“死亡之组” 是否存在“默契球风险”等等。从这个层面上说 理解“世界杯小组赛积分一览” 也是理解赛事整体节奏的一种方式。那些总能在混乱局势中保持冷静的球迷 往往也是最懂得如何解读积分榜的人 他们知道 哪些球队在领先时仍会全力争胜 哪些球队在锁定出线以后会求稳轮换 这些判断都能从历届积分走势和比赛风格中找到依据。
媒体与解说如何放大积分一览的影响力
每逢世界杯转播画面中只要出现“小组积分一览” 出镜的解说员就会开始一轮又一轮的形势预测 这在无形中放大了积分榜的影响力。媒体在报道时 经常会选择某一个极端数据作为主标题 比如“历史上从未有过某种积分仍然出线的情况” 这种叙事方式让积分一览变成了故事的起点 而不只是统计的结果。
同时 专业媒体会对小组赛积分进行前瞻分析 在赛前就模拟各种可能的结果 分析出线概率。当真正到了第三轮生死战时 再把这些前瞻与现实积分进行对照 就能更加清楚地看到哪些球队超额完成预期 哪些则远远低于估值。对普通球迷来说 这些以“世界杯小组赛积分一览”为核心的报道 不仅帮助他们更快把握复杂的形势 也不断强化了积分榜在整届世界杯叙事中的中心地位。
从积分一览走向更深的足球理解
归根到底 一张“世界杯小组赛积分一览” 可以被当作赛程的终结 也可以被视为理解足球运转逻辑的起点。每一个积分 每一个净胜球 每一个看似无足轻重的补时进球 都可能在积分榜上留下印记 并且在几天之后 对淘汰赛 对历史评价产生连锁反应。当你下次再看到那张密密麻麻的小组赛积分表 不妨花一点时间 不仅看看谁是第一第二 也看看在这些数字背后 隐藏着怎样的战术博弈 情绪波动 以及关于勇气和谨慎的选择。
需求表单